Let me share with you a project I've recently been working on for an elective course I did. This course is called 'Beyond 3D'. The goal was to create one single image, an artist impression. You could use one of your own architectural projects or an existing one.
This is the end result of my project:
Want to know how I created this? Then continue reading please :)
I've always really liked the architecture of Victor Horta. It's in Art Nouveau or Jugendstill style. One of his most famous projects is the Tassel House in Brussels. Most people (or at least architects) know this image of the house:
| source: www.art-days.com |
But with a twist, another viewpoint and the walls would come alive. So the scene I ended up with is the stairs seen from above with the plants coming out of the wall and coming towards you.
I used Autodesk Maya to create my 3D model (I talk a bit about this software in a previous post about different 3D software here). It had been a while since I've used this, but is was really nice to work in again.
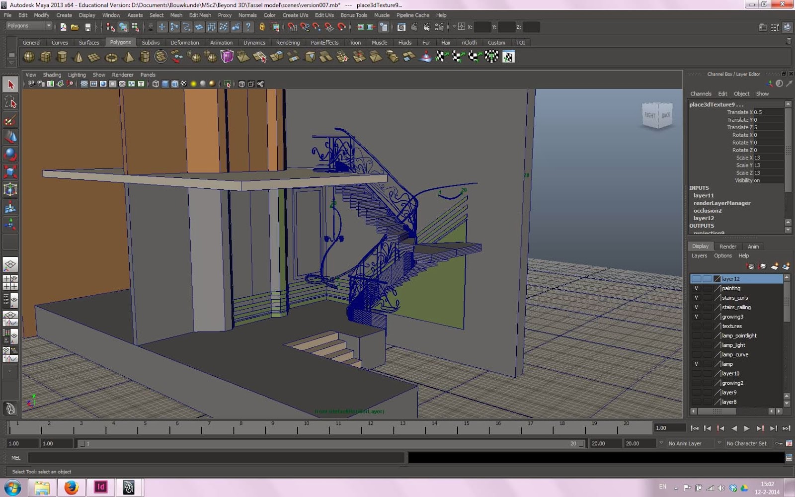
The final model looked like this:
As you can see, I didn't work out the whole part. That's because you would only see parts of it in the render. So first I had determined my composition and then I modeled all the parts that would be visible.
Here's a reference view to the original photograph of the stairs:
Another crucial part of this scene are the textures. I recreated the wall and floor decoration using Adobe Photoshop and Illustrator and reference pictures I found on the internet
After a lot of test renders, this was my final render:
Doesn't quite look like the final result right?
Ow yes, I forgot. The painting in this render is by Alphonse Mucha. A Czech Art Nouveau artist. He made amazing illustrations. This one is from the series 'Precious Stones', it is called 'Ruby'. In the real house there is a door at this spot, but I found this to be more interesting.
A nice feature of Maya is the different rendering options. Something I learned during this course. Have you ever noticed how there are always natural shadows in the corner of the wall? It gives a natural depth to everything. Maya can render this as well. It is called 'ambient occlusion' and looks like this:
For the final steps, post production in Photoshop. Combining the two renders for natural depth and adding more features like the flowers, light in the lamp and the overlay of the painting inspired by the double exposure photos in lomography. And then the final result once more:
This whole project took me several weeks. I'm really happy with the end result! It was so much fun to work on this. I got a 9/10 for it so it was rewarding as well. Hopefully I can create pictures like this in the future, cause it really is a lot of fun to do :)
Bye bye!
Anne Lien







Wow how cool!! Glad to hear u r doing well!! Amazing project!
BeantwoordenVerwijderenWow how cool!! Glad to hear u r doing well!! Amazing project!
BeantwoordenVerwijderenAh thank you!! :D
Verwijderen